中国科技核心期刊
中国应用型核心期刊
中国医药卫生核心期刊
中国高校优秀科技期刊
美国《化学文摘(CA)》收录
美国《剑桥科学文摘(CSA)》收录
波兰《哥白尼索引(IC)》收录
日本科学技术振兴机构数据库(JST)收录

阅读排行

  • 一年内发表的文章
  • 两年内
  • 三年内
  • 全部
Please wait a minute...
  • 全选
    |
  • 消化道肿瘤专题
    于正悦, 王慧之, 丁运韬, 等.
    江苏大学学报(医学版). 2025, 35(02): 93-101.
    目的: 探讨长链非编码RNA(long non-coding RNA,lncRNA)核仁小分子RNA宿主基因11(small nucleolar RNA host gene 11,SNHG11)对胰腺癌细胞增殖和干性的影响及其可能的机制。方法: 通过TCGA和GTEx数据库分析SNHG11在泛癌和对应癌旁组织、胰腺癌和胰腺组织中的表达;通过实时荧光定量PCR(qRT-PCR)检测SNHG11在胰腺癌PANC1、PaTu8988、MIApaca-2细胞中的表达;在胰腺癌PANC1和PaTu8988细胞中分别转染pcDNA3.1、pcDNA3.1-SNHG11质粒,在胰腺癌PANC1和MIApaca-2细胞中分别转染sh-EGFP、sh-SNHG11质粒,qRT-PCR检测质粒转染效率,CCK-8法检测细胞增殖率,克隆形成实验检测细胞克隆数及大小,qRT-PCR及蛋白免疫印迹法分别检测干性指标NANOG同源框蛋白(NANOG homeobox protein,NANOG)、Y染色体性别决定区相关HMG盒基因2(sex determining region of Y-chromosome related HMGbox2,SOX2)、八聚体结合转录因子4(octamer binding transcription factor 4,OCT4)、细胞癌基因myc(cellular oncogene myc,c-myc)和LIN28同源物A(LIN28 homolog A,LIN28A)mRNA和蛋白相对表达水平,干细胞成球实验检测干细胞成球数量及直径变化;RNA免疫沉淀实验检测SNHG11和LIN28A结合情况。共转染pcDNA3.1-SNHG11+sh-LIN28A或sh-SNHG11+3×Flag-LIN28A,qRT-PCR检测干性指标NANOG、SOX2、OCT4、c-myc mRNA相对表达水平,干细胞成球实验检测干细胞成球数量和直径变化。结果: LncRNA SNHG11在多种恶性肿瘤中高表达,包括胰腺癌。SNHG11在胰腺癌细胞中相对表达量从低到高依次为胰腺癌PaTu8988、PANC1、MIApaca-2细胞(P均<0.05)。上调SNHG11表达,胰腺癌细胞增殖和干性能力明显增强,下调则与之相反(P均<0.05)。SNHG11可以与LIN28A结合。过表达SNHG11致胰腺癌细胞干性能力明显增强,干扰LIN28A致胰腺癌细胞干性能力明显降低,在过表达SNHG11的胰腺癌细胞中下调LIN28A表达,胰腺癌细胞的干性促进能力明显被抑制(P均<0.05);与之相反,干扰SNHG11致胰腺癌细胞干性能力明显降低,过表达LIN28A致胰腺癌细胞干性能力明显增强,在低表达SNHG11的胰腺癌细胞中上调LIN28A表达,可明显逆转胰腺癌细胞的干性抑制作用(P均<0.05)。结论: LncRNA SNHG11可能通过上调LIN28A表达,促进胰腺癌细胞的增殖能力并增强其干性能力。

  • 消化道肿瘤专题
    赵其杰, 周时胜, 娄文辉, 等.
    江苏大学学报(医学版). 2025, 35(02): 102-109.
    目的: 探讨O连接的N-乙酰葡萄糖胺(O-linked N-acetylglucosamine,O-GlcNAc)糖基化修饰对胃癌细胞和细胞外基质之间黏附能力的影响以及潜在的作用机制。方法: 通过UALCAN数据库分析人泛癌和胃癌组织中己糖胺生物合成途径(hexosamine biosynthesis pathway,HBP)中谷氨酰胺-6-磷酸果糖转氨酶1(glutamine-fructose-6-phosphate transaminase 1,GFPT1)、氨基葡萄糖磷酸N-乙酰转移酶1(glucosamine-phosphate N-acetyltransferase 1,GNPNAT1)、磷酸葡萄糖变位酶3(phosphoglucomutase 3,PGM3)、UDP-N-乙酰葡糖胺焦磷酸化酶1(UDP-N-acetylglucosamine pyrophosphorylase 1,UAP1)、N-乙酰氨基葡萄糖转移酶(N-acetylglucosamine transferase,OGT)和O-GlcNAc水解酶(O-GlcNAcase,OGA)mRNA相对表达量;通过DepMap数据库分析胃癌HGC-27、AGS和SNU-1细胞中GFPT1、GNPNAT1、PGM3、UAP1、OGT和OGA mRNA相对表达量;通过蛋白免疫印迹检测人胃黏膜上皮GES1细胞和胃癌HGC27、AGS和SNU1细胞中GFPT1、OGT和OGA蛋白相对表达水平以及O-GlcNAc糖基化修饰水平;通过基因富集分析检测OGT和OGA差异表达的信号通路;通过黏附实验检测人胃黏膜上皮GES-1细胞和胃癌HGC-27、AGS和SNU-1细胞的黏附能力。通过OGT抑制剂OSMI-1和OGA抑制剂Thiamet G(TMG)分别降低和升高胃癌HGC-27和SNU-1细胞O-GlcNAc糖基化修饰水平,随后采用黏附实验检测其黏附能力。结果: GFPT1、GNPNAT1、PGM3、OGT和OGA mRNA表达量在泛癌尤其是胃癌组织中较癌旁组织明显升高(P<0.05)。与胃癌HGC-27和SNU-1细胞相比,胃癌AGS细胞中GFPT1、GNPNAT1、PGM3和UAP1 mRNA表达量较高,但是OGT和OGA mRNA表达量较低。GFPT1蛋白表达量在人胃黏膜上皮细胞和不同胃癌细胞系中无明显区别,但是OGT和OGA蛋白表达量在胃癌HGC-27和SNU-1细胞中相较于人胃黏膜上皮GES-1细胞明显升高(P<0.01)。O-GlcNAc相对表达水平在胃癌SNU-1细胞中的表达量明显高于人胃黏膜上皮GES-1细胞和胃癌HGC-27和AGS细胞(P<0.01)。基因富集分析表明,OGT和OGA可能通过调控胃癌细胞OGlcNAc糖基化修饰水平来调节其黏附能力。降低胃癌HGC-27和SNU-1细胞的O-GlcNAc糖基化修饰水平可以显著降低其黏附能力。结论: 胃癌HGC-27和SNU-1细胞中O-GlcNAc糖基化修饰水平明显升高,其可能通过影响HBP中相关黏附蛋白的表达,从而增强胃癌HGC-27和SNU-1细胞的黏附能力。

  • 非酒精性脂肪性肝病
    侯寒进, 张俊尧, 杨梦婷, 等
    江苏大学学报(医学版). 2025, 35(03): 185-190.
    目的: 探讨芸豆激酶粗提物(kidney bean enzyme crude extract,KBECE)对小鼠非酒精性脂肪性肝病(non-alcoholic fatty liver disease,NAFLD)的改善作用。方法: 将30只雌性ICR小鼠随机分出10只饲喂普通饲料(正常组),其余20只饲喂45%高脂饲料构建NAFLD模型,2周后随机分为高脂饮食对照组(高脂组)和KBECE干预组(干预组),每组10只,分别每日使用PBS和KBECE处理6周,记录体重变化,第8周时处死小鼠,采集血液和肝脏组织;通过HE染色和Masson染色观察NAFLD小鼠的肝脏病理变化;通过试剂盒检测肝脏组织丙二醛(MDA)和血清三酰甘油(TG)、总胆固醇(TC)、低密度脂蛋白胆固醇(LDL-C)含量。结果: KBECE能降低小鼠体重的相对增长速度(P<0.05),改善高脂组小鼠肝脏脂肪样变性及纤维化病变;与高脂组相比,干预组小鼠肝脏指数明显降低(P<0.05),肝脏组织MDA含量及血清TG、TC、LDL-C含量均明显降低(P均<0.05)。结论: KBECE可通过改善脂质代谢紊乱、抑制氧化应激,从而发挥对高脂饮食诱导小鼠NAFLD的改善作用。
  • 非酒精性脂肪性肝病
    宗斌, 李冉, 钱元霞, 等
    江苏大学学报(医学版). 2025, 35(03): 197-211.
    目的: 探究柴胡提取物对非酒精性脂肪性肝病(non-alcoholic fatty liver disease,NAFLD)的影响及与含铜胺氧化酶3(amine oxidase copper-containing 3,AOC3)-磷脂酰肌醇3-激酶(phosphoinositide 3-kinase,PI3K)/蛋白激酶B(protein kinase B,AKT)信号通路的关系。方法: 选择2022年5月至2023年5月于镇江市中西医结合医院确诊的69例NAFLD患者,另选择70例健康对照者,采用ELISA法检测血清中苯丙氨酸(Phe)和酪氨酸(Tyr)含量,分别采用qRT-PCR和蛋白免疫印迹法检测血清中AOC3 mRNA和蛋白相对表达。构建C57BL/6小鼠NAFLD模型,造模成功后分为对照组、模型组及柴胡提取物低剂量组(50 mg/kg)、中剂量组(75 mg/kg)、高剂量组(100 mg/kg),每组6只,柴胡提取物组每天分别给予对应柴胡提取物灌胃,对照组和模型组予以对应体积的生理盐水灌胃,4周后采用ELISA法检测血清总胆固醇(total cholesterol,TC)、三酰甘油(triglyceride,TG)、高密度脂蛋白胆固醇(high-density lipoprotein cholesterol,HDL-C)、低密度脂蛋白胆固醇(low-density lipoprotein cholesterol,LDL-C)、一氧化氮(nitric oxide,NO)、肿瘤坏死因子-α(tumor necrosis factor-alpha,TNF-α)含量及肝组织超氧化物歧化酶(superoxide dismutase,SOD)活性以及丙二醛水平,采用HE染色评价肝组织病理。通过转染siRNA敲低AOC3表达,筛选出最适siRNA2(50 nmol/L);将肝细胞分为对照组、模型组、siRNA2组(50 nmol/L)、柴胡组(100 μg/mL)和联合组(50 nmol/L siRNA2+柴胡100 μg/mL),采用MTT、流式细胞术及蛋白免疫印迹分别检测细胞增殖率、凋亡率以及p-PI3K、p-AKT蛋白表达。结果: NAFLD患者及模型小鼠血清中Phe、Tyr含量及AOC3 mRNA和蛋白相对表达水平分别显著高于健康者和对照组(P<0.01)。与模型组相比,柴胡中、高剂量组小鼠血清中Phe、Tyr、TC、TG、LDL-C、NO、TNF-α水平明显降低(P<0.05或P<0.01),HDL-C水平显著升高(P<0.01),肝纤维化及活性氧沉积均显著改善(P<0.01)。与siRNA2组和柴胡组相比,联合组肝细胞增殖率明显升高(P<0.01),细胞凋亡率明显降低(P<0.01),脂毒性代谢物(TG、TC)含量显著降低(P<0.01),氧化应激明显抑制(丙二醛含量降低,SOD/GSH-Px升高,P<0.01或P<0.05),肝功能显著改善(ALT、AST含量降低,P<0.01),PI3K/AKT信号通路活化(AOC3、p-PI3K、p-AKT表达下降,P<0.01)。结论: 柴胡提取物可能通过调节NAFLD相关氨基酸代谢,降低过氧化物含量,阻断AOC3介导的PI3K/AKT通路过度活化,降低AOC3表达以及p-PI3K、p-AKT表达,进而改善NAFLD。
  • 消化道肿瘤专题
    张纯, 张文波, 蒋鹏程.
    江苏大学学报(医学版). 2025, 35(02): 110-117.
    目的: 研究长链非编码RNA(long non-coding RNA,lncRNA)动力蛋白轴丝重链17的反义链1(dynein axonemal heavy chain 17-antisense strand 1,DNAH17-AS1)在胃癌组织中的表达水平和临床意义,以及对胃癌细胞生物学功能的影响和可能机制。方法: 采用实时荧光定量PCR(qRT-PCR)法检测组织标本(108例胃癌组织及其相应的癌旁组织)、血浆标本(胃癌患者和健康体检者各25例)中lncRNA DNAH17-AS1相对表达;分析lncRNA DNAH17-AS1表达与胃癌患者临床病理特征的相关性。将胃癌AGS、HGC-27细胞分别分成si-NC对照组和siRNA敲减组,采用脂质体转染方法,分别转染si-NC和si-DNAH17-AS1,通过细胞计数、平板克隆形成实验及Transwell实验分别检测胃癌AGS、HGC-27细胞增殖、克隆、迁移及侵袭;采用qRT-PCR和蛋白质印迹法分别检测胃癌细胞中相关基因mRNA和蛋白相对表达水平。结果: 与癌旁组织相比,lncRNA DNAH17-AS1在胃癌组织中相对表达量明显增加(P<0.001);胃癌组织中lncRNA DNAH17-AS1相对表达量与患者TNM分期及淋巴结转移相关(P<0.05);DNAH17-AS1高表达组患者5年生存率较低表达组明显降低(P<0.05);胃癌患者血浆中lncRNA DNAH17-AS1相对表达量较健康体检者明显增加(P<0.01);血浆DNAH17-AS1检测胃癌的ROC曲线下面积为0.721(P<0.01)。与si-NC对照组比较,siRNA敲减组胃癌AGS、HGC-27细胞增殖、克隆、迁移及侵袭明显降低(P均<0.001),E-cad mRNA和蛋白相对表达明显增加(P<0.01),而N-cad、Slug、Snail、ZEB1、MMP9、β-catenin mRNA和蛋白相对表达明显降低(P<0.05或P<0.01)。结论: LncRNA DNAH17-AS1在胃癌患者癌组织及血浆中呈高表达,且与患者不良预后相关;降低DNAH17-AS1表达可抑制胃癌细胞增殖、克隆、侵袭及迁移,其作用机制可能与调控上皮间充质转化相关分子表达有关。

  • 消化道肿瘤专题
    潘紫荆, 王德强, 徐岷, 等.
    江苏大学学报(医学版). 2025, 35(02): 133-138. https://doi.org/10.13312/j.issn.1671-7783.y240052
    代谢重编程作为肿瘤的标志性事件,是指癌细胞为满足自身快速生长需求而改变能量代谢和生物合成的现象。长链非编码RNA(long non-coding RNAs,LncRNAs)能直接或间接影响肿瘤细胞的增殖、侵袭、转移及耐药等过程。最新研究显示,lncRNAs可以通过调控代谢相关酶的转录、翻译和翻译后修饰以及信号通路介导肿瘤细胞的代谢重编程。因此,本文对lncRNAs介导的消化道肿瘤中三大营养物质(葡萄糖、脂质、氨基酸)代谢重编程的调控机制及临床意义进行综述。

  • 消化道肿瘤专题
    孟昊莹, 吴冠中, 毛竹君.
    江苏大学学报(医学版). 2025, 35(02): 118-124. https://doi.org/10.13312/j.issn.1671-7783.y240154
    目的: 探讨薯蓣皂苷元(Diosgenin)对胃癌细胞增殖和侵袭的影响及潜在的机制。方法: 选择胃癌MKN-28和BGC-823细胞,分为对照组(常规培养)、溶媒组(培养基中加入与薯蓣皂苷元组等体积的乙醇)和薯蓣皂苷元组(培养基中分别加入终浓度为0.5、2和8 μg/mL薯蓣皂苷元),采用实时荧光定量PCR(qRTPCR)检测各组细胞胃癌EMT抑制肽(inhibitory gastric cancer EMT-related peptide,IGCE)相对表达量;另将胃癌细胞分为对照组(常规培养)、Lv-control组(培养基中加入重组慢病毒Lv-control)、Lv-IGCE组(培养基中加入重组慢病毒LvIGCE),病毒感染72 h,采用CCK-8检测细胞增殖活性,Trans-well法检测细胞侵袭能力;再将胃癌MKN-28和BGC-823细胞分为对照组(常规培养)、转染组(细胞转染pcDNA-IGCE-aa-GFP),转染48 h,显微镜下观察绿色荧光蛋白(GFP)表达;选用pcDNA-IGCE-aa-GFP转染后的MKN-28细胞分为对照组(常规培养)、溶媒组(培养基中加入与薯蓣皂苷元组等体积的乙醇)、不同浓度薯蓣皂苷元组(培养基中分别加入终浓度为0.5、2和8 μg/mL薯蓣皂苷元),共孵育48 h,采用蛋白印迹检测融合蛋白IGCE-aa-GFP表达;将胃癌MKN28细胞分为对照组(常规培养)、Lv-IGCE-smORF组(培养基中加入慢病毒Lv-IGCE-smORF),病毒感染48 h,再经放线菌酮处理不同时间,分别于0、0.5、1、2、4和8 h采用蛋白免疫印迹检测Krüppel样因子4(KLF4)蛋白表达。结果: qRT-PCR结果显示,与对照组相比,薯蓣皂苷元组胃癌MKN-28和BGC-823细胞中IGCE相对表达量明显升高(P<0.05或P<0.01),且呈一定的浓度依赖性。细胞功能实验表明,与对照组相比,Lv-IGCE组胃癌MKN-28和BGC-823细胞增殖活性和侵袭能力明显降低(P均<0.01)。镜下观察结果显示,与对照组比较,转染组胃癌MKN-28和BGC-823细胞中有明显的绿色荧光信号。蛋白免疫印迹结果显示,与对照组比较,薯蓣皂苷元组转染后MKN-28细胞中IGCE-aa-GFP表达明显增强(P均<0.01),且呈一定的浓度依赖性。经放线菌酮处理后,Lv-IGCE-smORF组MKN-28细胞中KLF4蛋白表达在0.5、1、2、4和8 h均明显高于对照组(P<0.05或P<0.01)。结论: 薯蓣皂苷元可能通过上调IGCE-aa表达并抑制KLF4蛋白降解,进而抑制胃癌细胞的增殖和侵袭。

  • 基础医学
    罗洁, 曹梦菲, 付可威, 等.
    江苏大学学报(医学版). 2025, 35(02): 161-165. https://doi.org/10.13312/j.issn.1671-7783.y240093
    目的: 改进原代乳小鼠心肌细胞的分离及培养方法,稳定获得高活性以及高纯度的原代乳小鼠心肌细胞。方法: 取1~3日龄新生乳小鼠心脏,采用胰蛋白酶联合Ⅱ型胶原酶两步消化法,通过差速贴壁分离纯化心肌细胞,体外培养于含10%马血清的改良DMEM。在倒置相差显微镜下观察心肌细胞形态学特征及搏动规律,台盼蓝染色检测心肌细胞存活率,利用肌钙蛋白T(cTnT)免疫荧光染色鉴定心肌细胞。结果: 原代乳小鼠心肌细胞分离培养24 h后基本贴壁,并出现自发性搏动,第4天聚合成簇,呈同步性搏动;细胞存活率平均为90.63%,心肌细胞纯度平均为93.17%。结论: 本实验采用改良分离及培养方法能够稳定获得高活性以及高纯度的原代乳小鼠心肌细胞。

  • 非酒精性脂肪性肝病
    谭家骏, 孙文, 董雪云, 等
    江苏大学学报(医学版). 2025, 35(03): 191-196.
    目的: 研究丁酸钠(NaB)对油酸(OA)和晚期糖基化终末产物(AGEs)的抑制作用,探讨其对HepG2细胞脂质沉积和炎症反应的影响及机制。方法: 将HepG2细胞分为5组:对照组(NC组),细胞未经任何处理;OA组,0.05 mmol/L OA处理细胞2 h;OA+AGEs组,0.05 mmol/L OA和200 μg/mL AGEs共处理细胞2 h;OA+AGEs+低浓度NaB组(NaB-L组)和OA+AGEs+高浓度NaB组(NaB-H组),其中NaB-L组和NaB-H组细胞分别经100和400 μmol/L NaB预先处理24 h,再加入0.05 mmol/L OA和200 μg/mL AGEs处理2 h。采用油红O染色检测细胞内脂质沉积,qRT-PCR法检测细胞炎性因子、线粒体自噬相关基因和胆固醇代谢相关基因的mRNA水平。蛋白质印迹法检测细胞中微管相关蛋白轻链3-Ⅱ(LC3-Ⅱ)和泛素结合衔接子(P62)蛋白表达,以及细胞色素C(CytoC)蛋白在线粒体和胞质中的分布;流式细胞术检测细胞活性氧和线粒体膜电位水平。结果: 与NC组相比,OA+AGEs组脂质颗粒增多,NLRP3、Caspase-1、IL-1β、HMGR mRNA表达以及P62蛋白、胞质中CytoC蛋白表达量和活性氧水平明显增加(P<0.05),线粒体膜电位明显降低(P<0.05)、LDLRPINK1Parkin mRNA表达、线粒体中CytoC及LC3Ⅱ蛋白表达量明显减少(P<0.05)。与OA+AGEs组比较,NaBL和NaBH组脂质颗粒减少,NLRP3、Caspase-1、IL-1β、HMGR mRNA表达及P62、胞质CytoC蛋白表达量和活性氧水平明显降低(P<0.05),并显著增加线粒体膜电位(P<0.05)、LDLR、PINK1、Parkin mRNA表达、线粒体中CytoC、LC3-Ⅱ蛋白表达(P<0.05)。结论: NaB通过PINK1/Parkin通路增强线粒体自噬,减少活性氧积累和线粒体内CytoC释放至胞质,从而抑制OA/AGEs诱导的脂质沉积和炎症反应。
  • 消化道肿瘤专题
    蒋颜材, 姚镇东, 王秀平, 等.
    江苏大学学报(医学版). 2025, 35(02): 125-132. https://doi.org/10.13312/j.issn.1671-7783.y240198
    目的: 探讨微小RNA-1184(miR-1184)对幽门螺杆菌(Helicobacter pylori,Hp)感染MGC-803细胞增殖、迁移和炎症的影响。方法: 应用实时荧光定量PCR检测miR1184在Hp感染MGC803细胞中的表达情况,将MGC-803细胞分为模拟物对照组(miR-NC组)、miR-1184模拟物组(miR-1184组)、Hp感染组(miR-NC+Hp组)、miR-1184模拟物联合Hp感染组(miR-1184+Hp组)、抑制剂对照组(In-NC组)和miR-1184抑制剂组(anti-miR-1184组);采用CCK8实验、平板克隆实验、流式细胞术、Transwell实验、划痕愈合实验和蛋白质印迹法检测miR1184和Hp感染对胃癌细胞增殖、细胞周期、迁移和相关蛋白表达水平的影响。结果: 与未感染组相比,Hp感染MGC-803细胞后引起细胞病变效应,miR-1184表达水平降低(P<0.01)。与miR-NC组相比,miR-1184组MGC-803细胞活性降低,平板克隆形成能力降低,G1期细胞增多、S期和G2期减少,划痕愈合能力减弱,可上调E-钙黏蛋白表达水平、降低N-钙黏蛋白和波形蛋白表达水平,抑制上皮间充质转化(EMT)进程(P<0.05或P<0.01)。与miR-NC+Hp组相比,miR-1184+Hp组抑制MGC-803细胞增殖、细胞周期、迁移能力和EMT进程(P<0.05或P<0.01)。与miR-NC+Hp组相比,miR-1184+Hp组降低MGC-803细胞中TNF-α、IL-1β、IL-6、IL-8 mRNA表达水平,抑制NF-κB p-p65/NF-κB p65蛋白表达比例(P<0.05)。抑制miR-1184则促进MGC-803细胞的增殖、周期、迁移和EMT进程(P<0.05或P<0.01)。结论: miR-1184在Hp感染胃癌细胞中表达下降,高表达miR-1184可逆转Hp感染对胃癌细胞的增殖、迁移能力和炎症反应的影响。

  • 非酒精性脂肪性肝病
    蒋伟业, 王舜禹, 周雨静, 等
    江苏大学学报(医学版). 2025, 35(03): 212-216.
    非酒精性脂肪性肝病(non-alcoholic fatty liver disease,NAFLD)是目前我国最常见的慢性肝病,前期无明显临床症状,多于体检时发现肝功能化学指标的改变。随着病情进展,NAFLD会出现不可逆性的肝损伤,如不加以规范治疗,后期易导致肝纤维化和肝癌。棕榈油酸是一种广泛存在于自然界的单不饱和脂肪酸。近来研究发现,棕榈油酸是体内固有的脂质调节因子,具有包括改善胰岛素抵抗、维持脂质稳态以及减少组织炎症等功能,其在防治NAFLD方面具有独特的自身优势。因此,本文对棕榈油酸防治NAFLD的四大途径进行归纳并予以综述。
  • 基础医学
    卢美希, 姜润秋
    江苏大学学报(医学版). 2025, 35(02): 139-144. https://doi.org/10.13312/j.issn.1671-7783.y240146
    目的: 探讨肝癌中法尼醇X受体(farnesoid X receptor,FXR)和takeda G蛋白偶联受体5(takeda G-protein coupled receptor 5,TGR5)在癌症相关成纤维细胞(cancer-associated fibroblasts,CAFs)中对T细胞浸润的调节作用及其对肝癌患者预后的影响。方法: 采用多重荧光免疫组织化学(multiplex fluorescence immunohistochemistry,mIHC)技术对肝癌组织及配对癌旁组织芯片染色,利用HALO数字病理图像分析系统定量检测CD4、CD8、α-平滑肌肌动蛋白、TGR5和FXR蛋白表达水平,获取荧光强度值,再利用R语言进行生物信息学分析和统计学处理。结果: 通过mIHC联合HALO数字病理图像分析发现,肝癌CAFs数量与T细胞浸润程度、患者总体生存率无显著相关性(P>0.05);CAFs中FXR低表达组T细胞浸润程度、患者总体生存率显著低于高表达组(P<0.01);CAFs中TGR5高表达组T细胞浸润程度、患者生存率显著低于低表达组(P<0.01)。结论: 肝癌CAFs中FXR和TGR5表达可能在调节T细胞浸润及影响患者预后方面发挥重要作用。

  • 江苏大学学报(医学版). 2025, 35(02): 1.
  • 临床医学
    张强, 李玉勤, 卢红艳, 等
    江苏大学学报(医学版). 2025, 35(03): 257-261.
    目的: 分析脑损伤早产儿脑血流动力学变化及早产儿脑损伤的相关影响因素。方法: 选择2018年6月至2022年12月在江苏大学附属医院分娩的胎龄小于37周的单胎早产儿80例,其中脑损伤组27例,无脑损伤组53例。对比两组早产儿的脑血流动力学变化情况,分析早产儿脑损伤的危险因素。结果: 脑损伤组的动脉血流助力指数(RI)和动脉血流搏动指数(PI)高于无脑损伤组,而动脉舒张期血流速度(Vd)、动脉收缩期血流速度峰值(Vs)、动脉血流平均速度(Vm)则明显低于无脑损伤组(P均<0.05)。差异性分析结果表明,与无脑损伤组比较,早产儿脑损伤组胎龄、出生时体重、机械通气、高危因素、1 min及5 min Apgar评分、酸中毒及血糖水平差异有统计学意义(P<0.05);多因素Logistic回归分析结果表明,上述指标均为早产儿脑损伤的影响因素。结论: 脑血流动力学相关指标为临床诊断早产儿脑损伤提供一定的依据,关注相关影响因素可及时预防和减少脑损伤发生率。
  • 临床医学
    孙荣荣, 顾颖, 曹晓辉
    江苏大学学报(医学版). 2025, 35(03): 262-266.
    目的: 探讨经阴道分娩前纤维蛋白原(fibrinogen,Fib)和中性粒细胞delta指数(delta neutrophil index,DNI)与产后出血患者输血需求的关系及临床意义。方法: 连续纳入2019年1月至2023年12月于无锡市妇幼保健院产科经阴道分娩24 h内发生产后出血患者206例,根据是否需要输血分为输血组和非输血组,收集临床资料,包括分娩前24 h内Fib和DNI,行回顾性分析。利用二元Logistic回归分析预测产后输血的独立危险因素,并绘制受试者工作特征(ROC)曲线以计算DNI和Fib预测产后输血需求的曲线下面积(AUC),采用约登指数法计算最佳截断值。结果: 与非输血组相比,输血组Fib和收缩压、血红蛋白等水平明显降低(P<0.01),DNI等明显升高(P<0.01)。二元Logistic回归显示,Fib(OR:0.215,95%CI:0.102~0.452,P<0.001)和DNI(OR:1.247,95%CI:1.023~1.520,P<0.001)是输血需求的独立预测因子。ROC曲线结果显示,Fib和DNI预测输血需求的AUC分别为0.748(95%CI:0.683~0.806,P<0.001)和0.772(95%CI:0.697~0.829,P<0.001),最佳截断值分别为2.56 g/L和3.6%,Fib+DNI联合预测输血需求AUC值为0.941(95%CI:0.900~0.969,P<0.001)。结论: Fib与DNI联合检测可提高对经阴道分娩产后出血患者输血需求的预测能力。
  • 基础医学
    孙琅, 彭伟, 沈晗, 余云生, 陈一欢, 陈磊, 丁英龙, 陈月秋, 沈振亚
    江苏大学学报(医学版). 2025, 35(05): 401-409.
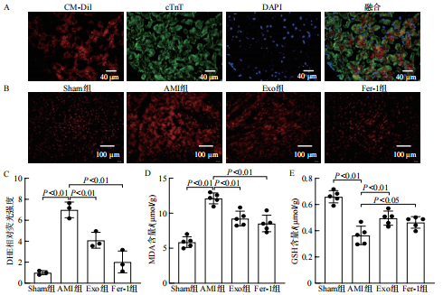
    目的: 探讨人脐带间充质干细胞来源的外泌体(human umbilical cord mesenchymal stem cells derived exosomes,hucMSC-Exo)对急性心肌梗死(acute myocardial infarction,AMI)的治疗作用及潜在的机制。方法: 分离培养人脐带间充质干细胞(human umbilical cord mesenchymal stem cells,hucMSCs)并从培养液中提取外泌体。结扎小鼠左冠状动脉前降支构建AMI模型,将小鼠随机分为Sham组、AMI组、Exo组和Fer-1组,分别向各组缺血心肌边缘区注射PBS、PBS、hucMSC-Exo和经典的铁死亡抑制剂Ferrostatin-1(Fer-1)。通过对应试剂盒检测小鼠心肌组织抗氧化剂谷胱甘肽(GSH)和丙二醛(MDA)含量,并通过DHE探针检测活性氧(reactive oxygen species,ROS)水平,以评估小鼠心肌组织铁死亡严重程度;心脏超声、Masson染色评价小鼠心脏功能和纤维化水平。DMSO、Erastin和Erastin+hucMSC-Exo分别处理HL-1细胞并进行RNA测序,KEGG富集分析和聚类热图分析评估hucMSC-Exo治疗作用的潜在机制。CCK-8法检测hucMSC-Exo或hucMSC-Exo+BI-6C9联合处理后HL-1细胞的活力。qRT-PCR法检测小鼠梗死心肌组织中BH3相互作用结构域死亡激动剂(BH3-interaction domain death agonist,Bid)mRNA表达水平。结果: 与AMI组相比,Exo组和Fer-1组小鼠心肌梗死区域MDA、ROS水平显著降低,GSH含量增加,心肌纤维化减轻,心脏功能改善;其中Exo组小鼠相比Fer-1组在AMI后第28天治疗效果更加显著。KEGG富集分析显示被hucMSC-Exo逆转的基因主要富集在p53信号通路;聚类热图分析p53相关基因发现,Erastin组HL-1细胞的Bid基因表达较对照组显著升高,Exo组HL-1细胞的Bid表达水平较Erastin组明显降低。Bid抑制剂BI-6C9处理HL-1细胞后,hucMSC-Exo的治疗作用未明显增加。AMI组小鼠心脏组织Bid mRNA表达水平相比对照组大幅升高,Exo组较AMI组显著降低。结论: hucMSCExo能够通过抑制Bid表达减轻AMI后的铁死亡,改善心肌损伤。

  • 目录
    江苏大学学报(医学版)编辑部
    江苏大学学报(医学版). 2025, 35(03): 1.
  • 新型给药系统专题
    朱梦婷1, 2, 孟胜喜2
    江苏大学学报(医学版). 2025, 35(05): 387-391.
    阿尔茨海默病(Alzheimer′s disease,AD)是常见的神经退行性疾病,现有药物疗效有限。中药单体因多靶点特性展现出治疗潜力,但其应用受限于生物利用度低、靶向性差等问题。纳米载体药物递送系统(nanocarrier drug delivery systems,NDDS)可有效跨越血脑屏障,提升药物稳定性与靶向性。本文综述了NDDS在中药单体递送中的应用进展,重点讨论其在AD治疗中的靶向策略、多机制干预及智能响应释放等方面的研究,并展望其面临的挑战与未来发展方向。

  • 铁死亡专题
    史雨杰1, 2, 王岩金1, 2, 严永敏2
    江苏大学学报(医学版). 2025, 35(04): 277-284.
    目的: 探讨脂毒性肝细胞外泌体(lipotoxic hepatocytederived exosome,LTH-ex)对肝星状细胞(hepatic stellate cell,HSC)铁死亡和活化的作用。方法: 采用油酸和棕榈酸诱导人肝细胞系LO2的脂毒性损伤,收集脂毒性损伤肝细胞的上清液,超速离心法提取LTH-ex,透射电镜、Nanosight纳米颗粒分析系统测定LTH-ex的形态、粒径和浓度,蛋白免疫印迹检测LTH-ex表面标志物。将人HSC细胞系LX2与LTHex或铁死亡诱导剂Erastin共培养48 h,分为PBS对照组,LTH-ex处理组,LTH-ex和铁死亡诱导剂Erastin共处理组,采用FDA和JC1染色检测LX-2的细胞活力、线粒体膜电位,铁离子浓度试剂盒检测LX-2的铁水平,qRT-PCR、蛋白免疫印迹分别检测铁死亡抑制基因GPX4、xCT和HSC活化基因ɑSMA的mRNA及蛋白表达。高脂饮食喂养构建非酒精性脂肪性肝病模型小鼠,通过尾静脉注射LTH-ex,HE染色观察肝组织结构,免疫组织化学染色观察肝组织GPX4、ɑ-SMA蛋白表达,天狼星红染色观察肝组织胶原沉积。结果: LTH-ex的粒径为110 nm左右,具备外泌体的特征性脂质双层结构,表达外泌体标志蛋白TSG101、Alix、CD63。与PBS对照组相比,LTH-ex处理组的LX-2细胞活力增强,线粒体膜电位升高,铁水平下降,铁死亡抑制基因GPX4、xCT和HSC活化基因ɑ-SMA的表达增强;而与LTH-ex处理组相比,LTH-ex和铁死亡诱导剂Erastin共处理组的LX-2细胞活力、线粒体膜电位降低,GPX4、xCT、ɑ-SMA的表达下降。HE染色、免疫组织化学和天狼星红染色显示,LTH-ex能够加重非酒精性脂肪性肝病小鼠肝组织中肝细胞的空泡变性,促进GPX4、ɑ-SMA蛋白表达,增加肝组织胶原沉积。结论: LTH-ex增加HSC的细胞活力,升高铁死亡抑制基因GPX4、xCT的表达,可能通过抑制铁死亡促进HSC活化,加重非酒精性脂肪性肝病小鼠的肝组织胶原沉积。

  • 目录
    江苏大学学报(医学版). 2025, 35(04): 1.
  • 铁死亡专题
    刘婷婷1, 徐伟2, 叶洋3, 陆荣柱3, 姜袁越4, 高乾乾5
    江苏大学学报(医学版). 2025, 35(04): 311-317.
    目的: 探讨3,3′-二吲哚甲烷(3,3′-diindolylmethane,DIM)对紫杉醇耐药非小细胞肺癌A549/T细胞的影响及其潜在机制。方法: 采用蛋白免疫印迹法检测人正常呼吸道上皮BEAS-2b细胞、人非小细胞肺癌A549细胞、人紫杉醇耐药非小细胞肺癌A549/T细胞、人大细胞肺癌H460细胞中转铁蛋白受体(transferrin receptor,TFRC)、溶质载体家族7成员11(solute carrier family 7 member 11,SLC7A11)、谷胱甘肽过氧化物酶4(glutathione peroxidase 4,GPX4)表达,筛选最适细胞。采用不同浓度DIM(0、20、40、80、160 μmol/L)处理A549及A549/T细胞,CCK-8法检测细胞活力,蛋白免疫印迹法检测A549/T细胞中TFRC、SLC7A11、GPX4蛋白表达,筛选DIM最适作用浓度。另取A549/T细胞,分为对照组,用含10%胎牛血清的高糖培养基培养24 h;Erastin组,10 μmol/L Erastin处理12 h;DIM组,80 μmol/L DIM处理24 h;DIM+Erastin组,先10 μmol/L Erastin预处理12 h,再80 μmol/L DIM处理24 h;CCK-8法检测细胞活力,蛋白免疫印迹法检测TFRC、SLC7A11和GPX4蛋白表达。结果: 与BEAS-2b细胞相比,A549细胞中TFRC、SLC7A11表达明显增加(P<0.05),A549/T细胞中TFRC、SLC7A11、GPX4蛋白表达明显增加(P<0.05),H460细胞中TFRC、SLC7A11和GPX4表达差异均无统计学意义(P>0.05)。在A549/T细胞中,与0 μmol/L组相比,80 μmol/L DIM组TFRC、SLC7A11、GPX4蛋白表达变化最明显(P均<0.05);在A549细胞中,与0 μmol/L组相比,20、40、80、160 μmol/L DIM组细胞活力均明显降低(P均<005);在A549/T细胞中,与0 μmol/L DIM组相比,80、160 μmol/L DIM组细胞活力明显降低(P均<0.05)。与对照组、DIM组及Erastin组相比,DIM+Erastin组A549/T细胞中TFRC表达水平明显升高(P均<005),SLC7A11、GPX4表达水平明显降低(P均<0.05),细胞活力明显下降(P均<0.05)。结论: DIM可能通过诱导铁死亡抑制紫杉醇耐药非小细胞肺癌A549/T细胞增殖,铁死亡诱导剂可增强DIM抗癌效应。

  • 临床医学
    孙静宇1, 孙洋霖2, 朱伶可2, 倪青青1, 张利利2, 巩萍3, 王强1, 4
    江苏大学学报(医学版). 2025, 35(04): 343-350.
    目的: 开发并验证一种基于CT影像组学特征的诺莫图模型预测食管鳞癌的放疗效果。方法: 回顾性纳入2019年1月至2024年1月徐州市肿瘤医院、徐州矿务集团总医院收治的食管鳞癌患者201例,将其分为训练集(n=79)、测试集(n=34)、外部验证集(n=88)。从患者放射治疗前的CT图像中提取影像组学特征并筛选降维。对临床特征采用单因素、多因素Logistic回归分析,筛选构建模型的特征。通过支持向量机器学习算法构建临床模型、影像组学模型以及诺莫图模型3种预测模型,并用列线图将诺莫图模型可视化。通过外部验证评估构建模型的预测性能。决策曲线分析(DCA)评估预测模型的临床适用性。结果: 共提取了1 834个影像组学特征,经过特征的筛选、降维,最终筛选出11个最佳的影像组学特征用于后续模型的构建。诺莫图模型在训练集中预测食管鳞癌患者放疗效果的ROC曲线下面积(AUC)为0980,高于临床模型(AUC=0.859)和影像组学模型(AUC=0.926)。在测试集中诺莫图模型的AUC为0.834,高于临床模型(AUC=0.638)和影像组学模型(AUC=0.818)。在外部验证集中诺莫图模型的AUC为0.883,高于临床模型(AUC=0.652)和影像组学模型(AUC=0.765)。DCA结果显示,相较于其他两种模型,诺莫图模型有最高的临床净收益。结论: 建立的基于CT影像组学以及临床特征的诺莫图模型能较好地预测食管鳞癌放疗效果。

  • 铁死亡专题
    李意1, 范冶1, 2, 张子云1, 梁禄1, 丛丽1
    江苏大学学报(医学版). 2025, 35(04): 292-303.
    目的: 探究动脉粥样硬化(atherosclerosis,AS)中可能的铁死亡机制,以寻找潜在的铁死亡相关基因(ferroptosisrelated genes,FRGs)和药理化合物。方法: 从基因表达综合(gene expression omnibus,GEO)数据库下载AS转录组数据集GSE100927,从FerrDb数据库下载FRGs,通过加权基因共表达网络分析、差异基因分析、LASSO回归和随机森林筛选出AS铁死亡相关关键基因(ferroptosis-related hub genes,FRG-hubs)。通过单样本基因集富集(ssGSEA)分析评估免疫学特征。利用NetworkAnalyst数据库构建转录因子和miRNA调控网络,并从DSigDB数据库搜索候选药物。通过AS模型小鼠验证FRGhubs的表达。结果: 识别出锌指E盒结合同源框蛋白1(zinc finger Ebox binding homeobox 1,ZEB1)、丝裂原活化蛋白激酶11(mitogen-activated protein kinase kinase kinase 11,MAP3K11)和细胞周期依赖性激酶抑制因子2A(cyclin dependent kinase inhibitor 2A,CDKN2A)为FRG-hubs,基于这些基因构建的列线图模型显示出较高的可靠性和有效性。此外,FRG-hubs与免疫细胞浸润程度显著相关,AS患者可被分为两种具有不同免疫细胞浸润的铁死亡相关集群。针对FRG-hubs预测了13种转录因子、8种miRNA和10种药物。qRT-PCR及蛋白质印迹检测结果显示,与对照组相比,在AS模型小鼠中Map3k11和Cdkn2a基因的mRNA及蛋白表达水平显著升高,而Zeb1基因表达水平显著降低。结论: ZEB1、MAP3K11和CDKN2A可能通过铁死亡调节免疫相关途径参与AS的发生发展。

  • 铁死亡专题
    刘先海1, 2, 孙小林3, 胡嘉波1, 徐佩4
    江苏大学学报(医学版). 2025, 35(04): 285-291.
    目的: 探讨南蛇藤素通过诱导铁死亡治疗复发难治弥漫大B细胞淋巴瘤(diffuse large B-cell lymphoma,DLBCL)的作用及可能机制。方法: 采用浓度梯度法构建耐利妥昔单抗淋巴瘤细胞株SU-DHL-2-R;CCK-8法检测不同浓度南蛇藤素处理后的细胞活力;将SU-DHL-2-R细胞分为对照组、南蛇藤素组、铁死亡抑制剂(Fer-1)组和南蛇藤素+Fer-1组,qRT-PCR和蛋白免疫印迹法检测铁死亡相关基因溶质载体家族7成员11(SLC7A11)、谷胱甘肽过氧化物酶4(GPX4)表达水平,试剂盒检测谷胱甘肽(GSH)、Fe2+水平,DCFH-DA探针法检测活性氧水平,蛋白免疫印迹法检测磷脂酰肌醇3激酶(PI3K)、p-PI3K、蛋白激酶B(Akt)和p-Akt蛋白表达。将SU-DHL-2-R细胞皮下注射到重症联合免疫缺陷(severe combined immunodeficiency,SCID)小鼠建立淋巴瘤荷瘤小鼠模型,分为对照组和南蛇藤素药物干预组,观察小鼠生存状态,测量肿瘤体积,免疫组化检测小鼠淋巴瘤组织SLC7A11和GPX4表达。结果: 成功建立SU-DHL-2-R耐药淋巴瘤细胞株模型,耐药指数为12。南蛇藤素可显著抑制SU-DHL-2和SU-DHL-2-R增殖。与对照组相比,南蛇藤素组SLC7A11、GPX4 mRNA和蛋白表达下调,GSH水平下降,诱导活性氧累积,增加Fe2+产生,p-PI3K、p-Akt蛋白表达水平显著下调;与南蛇藤素组相比,南蛇藤素+Fer-1组SLC7A11、GPX4 mRNA和蛋白表达上调,GSH水平上升,活性氧减少,p-PI3K、p-Akt蛋白表达水平明显上升。建立淋巴瘤荷瘤小鼠模型,与对照组相比,南蛇藤素干预后小鼠肿瘤体积减小,SLC7A11和GPX4表达均明显降低。结论: 南蛇藤素可以通过靶向PI3K/Akt信号通路诱导铁死亡,从而抑制复发难治DLBCL进程。

  • 基础医学
    王煜灵1, 2, 张瑞琪1, 2, 王建良2, 陈雪莲2
    江苏大学学报(医学版). 2025, 35(05): 410-420.
    目的: 探究高迁移率族蛋白1(HMGB1)在三阴性乳腺癌(TNBC)细胞放射敏感性中的调控作用及其分子机制。方法: 通过癌症基因组图谱分析HMGB1在不同乳腺癌亚型中的表达水平及其与乳腺癌患者生存预后的关系。体外培养乳腺上皮细胞MCF-10A,非TNBC细胞株(MCF-7、SK-BR-3)和TNBC细胞株(MDA-MB-231、MDA-MB-436、MDA-MB-468),qRT-PCR和蛋白质印迹实验分别检测细胞中HMGB1 mRNA及蛋白表达水平;检测4 Gy X线照射不同时间点(0、24、48、72、96 h)细胞增殖情况,并检测不同剂量(0、2、4、6、8 Gy)X线照射后细胞的放射敏感性;分别利用质粒和慢病毒在MDA-MB-231细胞中敲低和过表达HMGB1,采用CCK-8、克隆形成及流式细胞实验检测4 Gy X线照射后细胞的增殖、克隆形成能力和凋亡水平的变化;免疫荧光实验检测不同剂量(0、4、8 Gy)X线照射后MDA-MB-231细胞核中HMGB1变化以及转染后细胞4 Gy X线照射处理72 h后细胞核、HMGB1以及γ-H2AX的变化;MDA-MB-231细胞进行0、4、8 Gy X线照射,shControl、shHMGB1-2、Vector、Flag-HMGB1组细胞进行4 Gy X线照射72 h后,蛋白质印迹实验检测细胞内p-AKT、AKT、p-GSK-3β、GSK-3β、Caspase 9、p-H2AX、HMGB1蛋白表达。此外,将MDA-MB-231细胞分为对照组、照射组、AKT抑制剂组、AKT抑制剂联合照射组,并检测细胞增殖抑制率;在不同处理组(Vector、Flag-HMGB1、Vector+AKT抑制剂、Flag-HMGB1+AKT抑制剂)中检测4 Gy X线照射后细胞增殖活力及pAKT/AKT、Caspase 9和p-H2AX蛋白表达变化。结果: HMGB1在TNBC中高表达,其高表达与患者不良预后相关。TNBC细胞株(MDA-MB-231、MDA-MB-436、MDA-MB-468)中HMGB1的mRNA和蛋白表达水平显著高于非TNBC细胞株(MCF-7、SK-BR-3),且前者放射敏感性较低。敲低HMGB1显著提高MDA-MB-231细胞的放射敏感性,而过表达HMGB1则显著降低其放射敏感性。敲低HMGB1,4 Gy X线照射后细胞p-AKT表达显著降低,p-GSK-3β及pH2AX表达显著升高;过表达HMGB1,4 Gy X线照射后细胞p-AKT表达显著升高,p-GSK-3β及p-H2AX表达显著降低。使用AKT抑制剂(AKTi-1/2)可显著阻断HMGB1促进放射抵抗的作用。结论: HMGB1在TNBC细胞中高表达,通过PI3K/AKT通路调节细胞放射敏感性,可能是TNBC放射抵抗的重要分子靶点。

  • 铁死亡专题
    曾宇1, 仇昀1, 司雨1, 郭涛1, 倪银莹1, 张婧雯1, 王子瑜2, 陈波3, 胡嘉波1, 3
    江苏大学学报(医学版). 2025, 35(04): 304-310.
    目的: 研究神经干细胞分泌组(neural stem cell secretome,NSC-S)对人神经母细胞瘤SH-SY5Y细胞铁死亡的影响及其潜在机制。方法: 采用人神经母细胞瘤SH-SY5Y细胞建立体外神经元铁死亡模型,将细胞分为3组:对照组、Erastin组、Erastin+NSC-S组,分别用DMEM、含10 μmol/L Erastin的DMEM、含10 μmol/L Erastin的NSC-S处理细胞;采用试剂盒检测各组细胞上清液中乳酸脱氢酶(lactate dehydrogenase,LDH)活性、细胞内活性氧和丙二醛含量,采用荧光探针检测游离亚铁离子含量,采用免疫印迹法测定细胞中谷胱甘肽过氧化物酶4(glutathione peroxidase 4,GPX4)蛋白表达水平。采用液相色谱串联质谱(liquid chromatography tandem mass spectrometry,LC-MS/MS)检测NSC-S成分并进行生物信息学分析筛选。另将SH-SY5Y细胞分为对照组、Erastin组、Erastin+NSC-S组和Erastin+帕金森病蛋白7(PARK7)组,分别用DMEM、含10 μmol/L Erastin的DMEM、含10 μmol/L Erastin的NSC-S、含200 μg/L PARK7+10 μmol/L Erastin的DMEM处理细胞;采用CCK-8实验检测SHSY5Y细胞活力,并检测细胞内活性氧、丙二醛、亚铁离子含量以及GPX4蛋白表达水平。结果: 与Erastin组相比,Erastin+NSC-S组SH-SY5Y细胞上清液中LDH活性明显减少(P<0.001),细胞内活性氧、丙二醛和亚铁离子含量显著降低(P<0.001或P<0.05),GPX4蛋白相对表达水平显著升高(P<0.05)。LC-MS/MS分析发现,NSCS中含有PARK7蛋白。与Erastin组相比,Erastin+PARK7组SH-SY5Y细胞活力显著增强(P<0.001),细胞内活性氧、丙二醛和亚铁离子含量显著降低(P<0.001),且GPX4蛋白相对表达水平显著升高(P<0.05)。结论: NSC-S可抑制Erastin诱导的人神经母细胞瘤SH-SY5Y细胞的铁死亡,其可能与NSC-S中PARK7的介导有关。

  • 基础医学
    鲍思旭, 吴奇勇
    江苏大学学报(医学版). 2025, 35(03): 230-237.
    目的: 探讨FK506结合蛋白5(FK506 binding protein 5,FKBP5,亦称为FKBP51)在缺氧缺糖/复氧复糖(oxygen-glucose deprivation/reperfusion,OGD/R)诱导的大鼠H9C2心肌细胞损伤中的作用机制。方法: 将H9C2细胞分成未处理的对照组,OGD/R组和OGD/R+小干扰RNA沉默FKBP5(OGD/R+si-FKBP5)组。采用ELISA检测各组H9C2细胞乳酸脱氢酶(LDH)、肌酸激酶同工酶(CK-MB)以及心肌肌钙蛋白I(cTnI)的含量;并结合主成分分析(PCA)和富集分析方法分析代谢物的差异与信号通路。结果: ELISA结果显示,沉默FKBP5显著抑制由OGD/R诱导的LDH、CK-MB和cTnI的水平升高(P<0.05和P<0.001)。代谢组学分析揭示,OGD/R处理导致49种差异代谢物,而沉默FKBP5后产生了53种差异代谢物。通路层次结构分析显示,OGD/R导致的差异代谢物涉及氨基酸代谢、内分泌系统、膜运输和信号传导等多个生物学通路,而沉默FKBP5后,上述通路均发生了显著的适应性改变。KEGG通路分析进一步表明,这些差异代谢物在mTOR、FoxO、cGMP-PKG等关键信号通路中富集;沉默FKBP5后,上述信号通路的代谢物也显现出显著的适应性改变。结论: 沉默FKBP5可能通过调节多个关键代谢产物和信号通路,从而缓解OGD/R诱导的心肌损伤。
  • 临床医学
    杨慧健1, 杨金婧1, 徐灵1, 吴建明1, 何雁鸿2, 董成林1, 吴腊梅2
    江苏大学学报(医学版). 2025, 35(04): 335-342.
    目的: 探讨不同类型甲状腺癌患者体内IL-9来源细胞及分布特点。方法: 选取2021年3月—2023年12月甲状腺乳头状癌22例和甲状腺髓样癌8例,以同期30例健康体检者为对照组,收集术前、术后7天甲状腺癌患者及对照组血液标本,流式细胞术检测外周血单个核细胞(PBMC)中IL-9表达;ELISA法测定外周血清中细胞因子IL-13、IL-4、IL-33、IL-25、IL-1β、IL-9、IL-21水平;荧光定量PCR测定血细胞PU-1、SMAD2、TGF-β、STAT3 mRNA水平。收集术中甲状腺癌组织及癌旁组织标本,荧光定量PCR法检测组织中IL-25、IL-33、IL-1β、IL-13、RORα及IL-9的mRNA表达水平,免疫荧光染色分析癌组织及癌旁组织中IL-9的表达状况。结果: 流式细胞检测结果显示,产IL-9源的T细胞(Th9细胞)分布频率在甲状腺乳头状癌明显高于甲状腺髓样癌,且甲状腺髓样癌高于对照组,甲状腺癌患者术后均较术前显著上升;而产IL-9的二型固有淋巴细胞(ILC2细胞)在各组间分布无明显差异。甲状腺癌患者术前血清IL-9、IL-33、IL-25、IL-1β、IL-4、IL-21水平均显著高于对照组,术后血清IL-9、IL-4水平较术前明显升高,而IL-33、IL-25水平较术前显著下降。定量PCR结果显示,对照组Th9相关调控因子PU-1、SMAD2、TGF-β、STAT3的mRNA表达水平最低,且甲状腺癌患者术后较术前表达显著升高。癌组织定量PCR检测结果表明,甲状腺乳头状癌和甲状腺髓样癌组织中IL-25、IL-33 mRNA表达水平均显著高于癌旁组织,且甲状腺髓样癌组织显著高于乳头状癌组织,而IL-9、IL-1β mRNA表达水平相反;组织免疫荧光染色结果证明,癌组织IL-9表达水平较癌旁组织显著降低,且IL-9主要存在于CD4+ T细胞。结论: 甲状腺癌患者体内参与抗肿瘤作用的IL-9主要来源于Th9,且其分布可能与甲状腺癌的恶性程度相关,IL-9有望成为甲状腺癌患者诊断和治疗的新靶点。

  • 临床医学
    郑维淼, 宋蒨, 刘谨意, 等
    江苏大学学报(医学版). 2025, 35(03): 250-256.
    目的: 比较经远端桡动脉入路(distal transradial access,dTRA)与经股动脉入路(transfemoral access,TFA)行非冠状动脉疾病的外周介入治疗手术的安全性和有效性。方法: 回顾性纳入232例于2022年4月至2024年4月期间在江苏大学附属武进医院及苏州大学附属常州市第一人民医院行dTRA或TFA治疗的非冠状动脉疾病患者。收集患者的一般资料、术中及术后相关指标,比较两组之间的差异。结果: 两组的穿刺成功率、通路相关并发症、手术期间对比剂用量、透视时间、剂量面积乘积和空气比释动能比较差异均无统计学意义(P>0.05),dTRA组的技术成功率、术后穿刺部位疼痛评分、卧床时间、住院时间明显低于TFA组(P<0.05),但是穿刺所需时间、穿刺次数、手术时长均明显高于TFA组(P<0.05)。结论: dTRA对非冠脉疾病外周介入治疗具有早期安全性和可行性,但dTRA在技术上较TFA具有一定的挑战性,会导致手术时间更长。
  • 药学
    孟叶, 张纯, 沈海俊
    江苏大学学报(医学版). 2025, 35(04): 355-360.
    目的: 将硒和镁两种元素整合至纳米颗粒中,制备硒镁纳米颗粒,探究其抗菌效果以及抗菌机制。方法: 采用透射电子显微镜、纳米粒径分析仪对硒镁纳米颗粒的形态结构和粒径分布进行表征;利用平板菌落计数法、纸片扩散法和细菌活/死染色实验评价硒镁纳米颗粒的抗菌效果;DCFH-DA荧光探针检测细菌内活性氧水平,探讨其抗菌机制。结果: 硒镁纳米颗粒在透射电镜下为不规则球形,粒径主要集中在50~70 nm;硒镁纳米颗粒表现出优异的抗菌性能,对金黄色葡萄球菌和耐甲氧西林金黄色葡萄球菌的抗菌效果尤为显著;硒镁纳米颗粒能够诱导细菌产生活性氧。结论: 制备的硒镁纳米颗粒具有良好的抗菌性能,初步证明是通过诱导细菌内部产生活性氧,从而杀伤细菌。